公司取名——工商核名全流程
公司怎么注销才最安全?有哪些问题需要注意?快跟小编一起来看看!
1
注销基本条件
随着国家税务总局出台的新政策,注销流程也变得简单方便了,只要满足如下条件即可注销:
1.公司被依法宣告破产;
2.公司章程规定营业期限届满或者其他解散事由出现;
3.公司因合并、分立解散;
4.公司被依法责令关闭。
2
注销流程
1.股东决议清算
成立清算小组之前公司全体股东要召开公司股东会议,以文件的形式明确进行公司撤销并清算,需要签署公司注销登记申请书。
2.成立清算小组
清算组在清算期间行使下列职权:
①清理公司财产,分别编制资产负债表和财产清单;
②通知、公告债权人;
③处理与清算有关的公司未了结的业务;
④清缴所欠税款以及清算过程中产生的税款;
⑤清理债权、债务;
⑥处理公司清偿债务后的剩余财产;
⑦代表公司参与民事诉讼活动。
3.工商部门注销备案
持公司营业执照,各种章,法人股东身份证原件,清算组签字的《清算备案申请书》,《备案确认申请书》等资料去工商部门窗口办理注销备案(部分省份可以网上电子办理),每个地方规定略有不同,备案前要先咨询当地工商部门。
4.注销公告
在国家企业信用信息公示系统自行公告,自公告之日起45天后申请注销登记。
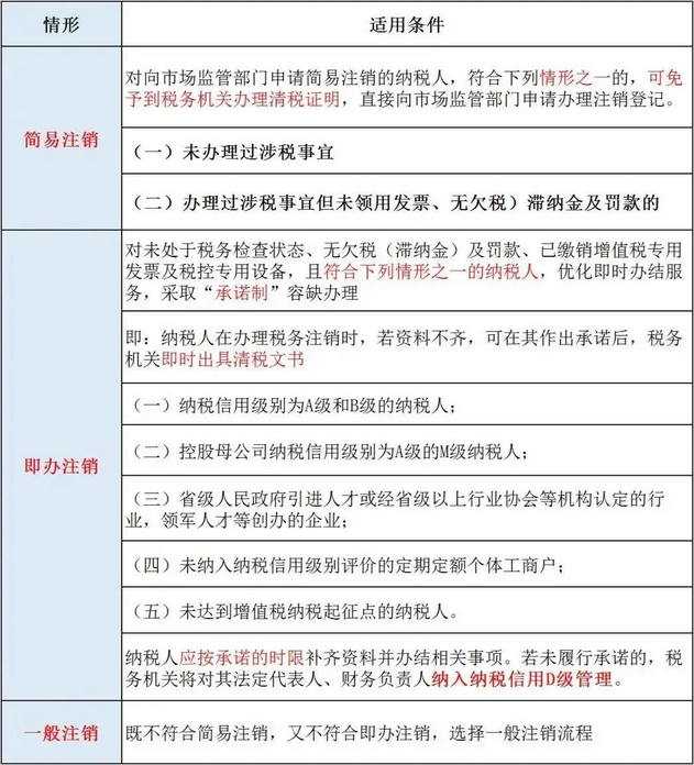
5.税务注销登记
根据企业情况不同,分以下3种情况:

注意:
实务操作中,很多税局不建议企业采用“即办注销”的方式,如果企业没有在限定的期限内办理相关事项,纳税信用会受影响。
6.注销工商登记

简易注销适用范围
领取营业执照后未开展经营活动(未开业),申请注销登记前未发生债权债务或已将债权债务清算完结(无债权债务)的如下企业:
①有限责任公司;
②非公司企业法人;
③个人独资企业;
④合伙企业。
人民法院裁定强制清算或裁定宣告破产的,企业管理人可持人民法院终结强制清算程序的裁定或终结破产裁定程序的裁定,可直接向被强制清算人或破产人的原登记机关申请办理简易注销登记,无需进行简易注销公告。
7.注销社保登记
注:企业应当自办理企业注销登记之日起30日内,向原社会保险登记机构提交注销社会保险登记申请和其他有关注销文件,办理注销社会保险登记手续。
8.注销银行账户
到公司开户行注销公司的开户许可证和银行基本户等其他账户。
9.注销印章
到公司印章登记的公安机关注销公司印章的法律效应。

3
注销流程图

4
注意事项
1.纳税人对报送材料的真实性和合法性承担责任。
2.纳税人申请清税注销前,应当结清应纳税款、多退(免)税款、滞纳金和罚款,缴销发票和其他税务证件。这其中包括需要申报缴纳企业所得税(注销清算所得也要申报),清算土地增值税,结清出口退(免)税款等。
3.注销应先税务后工商,被吊销营业执照的,需要在吊销之日起15天以内,申报办理清税注销。
4.已在税务机关进行了社保登记的,还需要办理注销保险费缴费信息登记。
5.企业注销后账簿等涉税资料一定要按规定保存,不得擅自销毁,之前就有人因为无知销毁后被判刑!
5
企业不注销会怎样?有什么处罚?
一、不注销的后果
按工商总局下发最新规定,企业不按时报税、公司不进行注销将给公司带来信用污点,具体有以下几方面影响:
1.法人代表不能贷款买房;
2.法人代表不能办移民;
3.法人代表不能领养老保险;
4.公司会每年被税务局罚款2000至1万元;
5.有欠税,企业法人代表会被阻止出境;搭不了飞机和高铁;
6.长期不申报税收,税务局会上门检查;
7.长期不申报税收,发票会被锁机;
8.工商信用网进经营异常名录,所有对外申办业务全部限制,如:银行开户、进驻商城等等。
除此之外,还会有一些处罚:
二、不注销的处罚
1.经济处罚
公司成立后无正当理由超过六个月未开业的,或者开业后自行停业连续六个月以上的,可以由公司登记机关吊销营业执照。对于不依法正常注销的,第三年不年检会被视为自动吊销。
2.公司黑名单
未在规定时间内注销的企业会被工商部门拉进黑名单,以后该企业要去工商、税务办理作何事务都会经历严格的筛选审核。
3.企业法人黑名单
被吊销企业法定代表人、股东会被工商局列入黑名单,在3年内无法使用自己的名义再注册公司。
税务则永久被列入监控黑名单,如再注册公司,将被税务机关追溯补税罚款。
银行个人信用记录不良将保持七年,而且要被罚款;个人信用记录不良将进入征信系统,对本人以后银行贷款、出国等都会有所影响。
本文来源于网络,如侵必删
【免责声明】:财税迷公众号对转载、分享的内容、陈述、观点判断保持中立,不对所包含容的准确性、可靠性或完善性提供任何明示或暗示的保证,仅供读者参考,并请承担全部责任!
【版权声明】:图文转载于网络,版权归原作者所有,仅供学习参考,禁止用于商业用途,如有异议,请留言联系本公众号删除。

戳“阅读原文”我们一起进步





